@26考研er | 网上报名考生需准备的网报信息
26考研马上开始预报名了,目前已经可以在研招网填写考生信息@2026考生!填写考生信息功能已开通了。
正式报名流程和预报名是一样的,并且可以修改一部分预报名填写的信息。
🌟 注意:
1.预报名并不是必要的,也可以在正式报名时直接报名。
2.没有进行预报名的考生,在正式报名时正常报名,并不会影响正常考试,但是为了确保万无一失,可以先预报名。
3.预报名也是有效的!如果没有想修改的信息,正式报名就可以不参与了。
4.但是如果想修改预报名的信息,正式报名阶段也可以进行修改!
5.不是所有人都能预报名!按往年的情况,下图中地区对预报名有特殊说明,具体情况还需要同学们关注今年最新的各省网报公告。
研招网:2026年研招网报流程图(统考)

准备报名材料
需要准备的预报名关键信息主要分为考生信息、报考信息两类。
一般而言,考生信息包含个人基本信息、学籍学历信息、户籍档案信息、学习工作经历等等。其中,户籍档案信息与学籍学历信息所涉及内容比较专业,同学们可以根据需要提前了解和准备;报名信息包括报考专业、报考类别、研究方向等。
总的来说需要准备的材料大致为以下几个:
1.身份证
2.学生证(应届生)
3.毕业证、学位证证书编号(往届生)
4.学信网账号
5.档案所在地信息

(图源:研招网官微)
填写报名信息
报名分为两个主要流程:填写考生信息、填写报考信息。(电脑、iPad、手机都可以报名,哪个进的去就用哪个)。
考生信息:包括学籍学历、基本信息、户籍档案、家庭主要成员、学习与工作经历、奖惩情况、联系方式。
🌟 注意:
1.考生信息是可以随时修改的,报名成功后也可以改。
2.学籍学历往届生需要毕业证、学位证证书编号,可以在学信网查看,如果学信网没有学位信息,那就在实体学位证上查看。
3.奖惩情况你的四六级*、专业相关证书、比赛证书这些...可以填的,不过不填关系也不大。
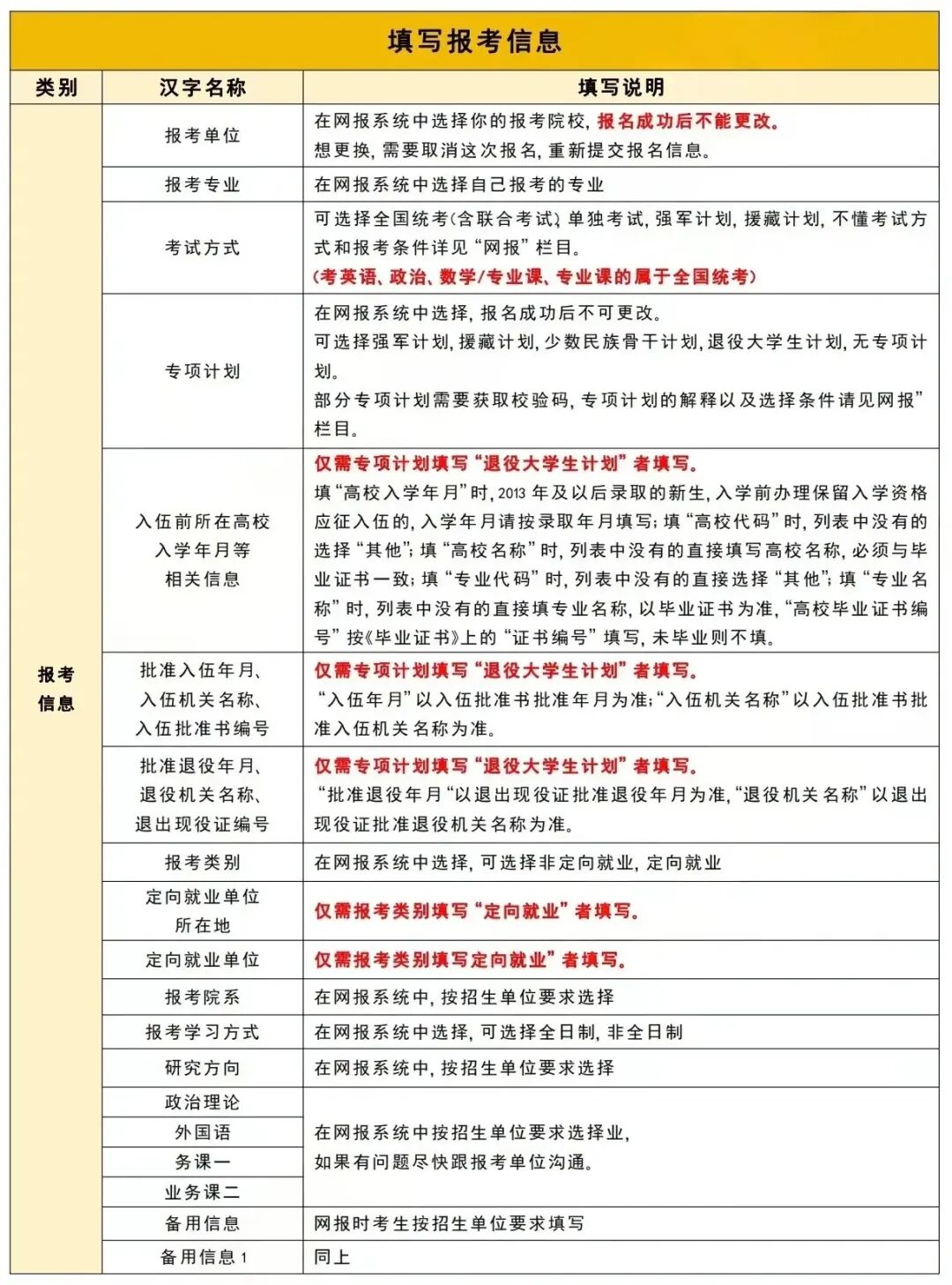
报考信息:包括报考单位、报考专业、报考点、备用信息。
🌟 注意:
1.报考信息提交后是不可以修改的,如果要修改必须取消报名再重新报名。
2.报考单位≠报考点。报考单位指的是你要考的学校(目标院校)。报考点是现场确认和你的考试地点,报考点如果是××大学,就是在该大学考试,报名完赶紧去订酒店。报考点如果是××考试院/招生办,要等12月准考证出来才会知道具体考点,到时候才能去订酒店、买车票。
3.备用信息一般都填无,这个是留给特殊报名情况填的。比如有的学校会要求中医硕士,在备用信息里面写获得的执业证书。
4.填专业的时候检查代码,有些专业名字很像,但是代码不一样,考试内容不同。
下面是小编整理的报名时需要填写的相关信息及注意点。下期手把手教大家如何网上报名哦~





